【铝合金概述】
以铝为基的合金总称。主要合金元素有铜、硅、镁、锌、锰,次要合金元素有镍、铁、钛、铬、锂等。
铝合金密度低,但强度比较高,接近或超过优质钢,塑性好,可加工成各种型材,具有优良的导电性、导热性和抗蚀性,工业上广泛使用,使用量仅次于钢。
铝合金分两大类:铸造铝合金,在铸态下使用;变形铝合金,能承受压力加工,力学性能高于铸态。可加工成各种形态、规格的铝合金材。主要用于制造航空器材、日常生活用品、建筑用门窗等。
铝合金按加工方法可以分为变形铝合金和铸造铝合金。变形铝合金又分为不可热处理强化型铝合金和可热处理强化型铝合金。不可热处理强化型不能通过热处理来提高机械性能,只能通过冷加工变形来实现强化,它主要包括高纯铝、工业高纯铝、工业纯铝以及防锈铝等。可热处理强化型铝合金可以通过淬火和时效等热处理手段来提高机械性能,它可分为硬铝、锻铝、超硬铝和特殊铝合金等。
铝合金可以采用热处理获得良好的机械性能,物理性能和抗腐蚀性能。 铸造铝合金按化学成分可分为铝硅合金,铝铜合金,铝镁合金和铝锌合金。
【纯铝产品】
纯铝分冶炼品和压力加工品两类,前者以化学成份Al表示,后者用汉语拼音LG(铝、工业用的)表示。
【压力加工铝合金】
铝合金压力加工产品分为防锈(LF)、硬质(LY)、锻造(LD)、超硬(LC)、包覆(LB)、特殊(LT)及钎焊(LQ)等七类。常用铝合金材料的状态为退火(M焖火)、硬化(Y)、热轧(R)等三种。
【铝材】
铝和铝合金经加工成一定形状的材料统称铝材,包括板材、带材、箔材、管材、棒材、线材、型材等。
【铸造铝合金】
铸造铝合金(ZL)按成分中铝以外的主要元素硅、铜、镁、锌分为四类,代号编码分别为100、200、300、400。
【高强度铝合金】
高强度铝合金指其抗拉强度大于480兆帕的铝合金,主要是压力加工铝合金中硬铝合金类、超硬铝合金类和铸造合金类。
【铝合金缺陷修复】
铝合金在生产过程中,容易出现缩孔、砂眼、气孔和夹渣等铸造缺陷。如何修复铝合金铸件气孔等缺陷呢?如果用电焊、氩焊等设备来修补,由于放热量大,容易产生热变形等副作用,无法满足补焊要求。
冷焊修复机是利用高频电火花瞬间放电、无热堆焊原理来修复铸件缺陷。由于冷焊热影响区域小,不会造成基材退火变形,不产生裂纹、没有硬点、硬化现象。而且熔接强度高,补材与基体同时熔化后的再凝固,结合牢固,可进行磨、铣、锉等加工,致密不脱落。冷焊修复机是修补铝合金气孔、砂眼等细小缺陷的理想方法。
【不同牌号铝合金的典型用途】
合 金 典 型 用 途
1050 食品、化学和酿造工业用挤压盘管,各种软管,烟花粉
1060 要求抗蚀性与成形性均高的场合,但对强度要求不高,化工设备是其典型用途
1100 用于加工需要有良好的成形性和高的抗蚀性但不要求有高强度的零件部件,例如化工产品、食品工业装置与贮存容器、薄板加工件、深拉或旋压凹形器皿、焊接零部件、热交换器、印刷板、铭牌、反光器具
1145 包装及绝热铝箔,热交换器
1199 电解电容器箔,光学反光沉积膜
1350 电线、导电绞线、汇流排、变压器带材
2011 螺钉及要求有良好切削性能的机械加工产品
2014 应用于要求高强度与硬度(包括高温)的场合。飞机重型、锻件、厚板和挤压材料,车轮与结构元件,多级火箭第一级燃料槽与航天器零件,卡车构架与悬挂系统零件
2017 是第一个获得工业应用的2XXX系合金,目前的应用范围较窄,主要为铆钉、通用机械零件、结构与运输工具结构件,螺旋桨与配件
2024 飞机结构、铆钉、导弹构件、卡车轮毂、螺旋桨元件及其他种种结构件
2036 汽车车身钣金件
2048 航空航天器结构件与兵器结构零件
2124 航空航天器结构件
2218 飞机发动机和柴油发动机活塞,飞机发动机汽缸头,喷气发动机叶轮和压缩机环
2219 航天火箭焊接氧化剂槽,超音速飞机蒙皮与结构零件,工作温度为-270~300摄氏度。焊接性好,断裂韧性高,T8状态有很高的抗应力腐蚀开裂能力
2319 焊拉
2219合金的焊条和填充焊料
2618 模锻件与自由锻件。活塞和航空发动机零件
2A01 工作温度小于等于100摄氏度的结构铆钉
2A02 工作温度200~300摄氏度的涡轮喷气发动机的轴向压气机叶片
2A06 工作温度150~250摄氏度的飞机结构及工作温度125~250摄氏度的航空器结构铆钉
2A10 强度比2A01合金的高,用于制造工作温度小于等于100摄氏度的航空器结构铆钉
2A11 飞机的中等强度的结构件、螺旋桨叶片、交通运输工具与建筑结构件。航空器的中等强度的螺栓与铆钉
2A12 航空器蒙皮、隔框、翼肋、翼梁、铆钉等,建筑与交通运输工具结构件
2A14 形状复杂的自由锻件与模锻件
2A16 工作温度250~300摄氏度的航天航空器零件,在室温及高温下工作的焊接容器与气密座舱
2A17 工作温度225~250摄氏底的航空器零件
2A50 形状复杂的中等强度零件
2A60 航空器发动机压气机轮、导风轮、风扇、叶轮等 2A70 飞机蒙皮,航空器发动机活塞、导风轮、轮盘等
2A80 航空发动机压气机叶片、叶轮、活塞、涨圈及其他工作温度高的零件
2A90 航空发动机活塞
3003 用于加工需要有良好的成形性能、高的抗蚀性可焊性好的零件部件,或既要求有这些性能又需要有比1XXX系合金强度高的工作,如厨具、食物和化工产品处理与贮存装置,运输液体产品的槽、罐,以薄板加工的各种压力容器与管道
3004 全铝易拉罐罐身,要求有比3003合金更高强度的零部件,化工产品生产与贮存装置,薄板加工件,建筑加工件,建筑工具,各种灯具零部件
3105 房间隔断、档板、活动房板、檐槽和落水管,薄板成形加工件,瓶盖、瓶塞等
3A21 飞机油箱、油路导管、铆钉线材等;建筑材料与食品等工业装备等
5005 与3003合金相似,具有中等强度与良好的抗蚀性。用作导体、炊具、仪表板、壳与建筑装饰件。阳极氧化膜比3003合金上的氧化膜更加明亮,并与6063合金的色调协调一致
5050 薄板可作为致冷机与冰箱的内衬板,汽车气管、油管与农业灌溉管;也可加工厚板、管材、棒材、异形材和线材等
5052 此合金有良好的成形加工性能、抗蚀性、可烛性、疲劳强度与中等的静态强度,用于制造飞机油箱、油管,以及交通车辆、船舶的钣金件,仪表、街灯支架与铆钉、五金制品等
5056 镁合金与电缆护套铆钉、拉链、钉子等;包铝的线材广泛用于加工农业捕虫器罩,以及需要有高抗蚀性的其他场合
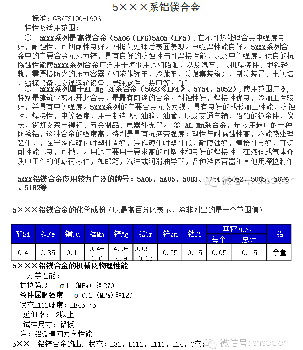
5083 用于需要有高的抗蚀性、良好的可焊性和中等强度的场合,诸如舰艇、汽车和飞机板焊接件;需严格防火的压力容器、致冷装置、电视塔、钻探设备、交通运输设备、导弹元件、装甲等
5086 用于需要有高的抗蚀性、良好的可焊性和中等强度的场合,例如舰艇、汽车、飞机、低温设备、电视塔、钻井装置、运输设备、导弹零部件与甲板等
5154 焊接结构、贮槽、压力容器、船舶结构与海上设施、运输槽罐
5182 薄板用于加工易拉罐盖,汽车车身板、操纵盘、加强件、托架等零部件
5252 用于制造有较高强度的装饰件,如汽车等的装饰性零部件。在阳极氧化后具有光亮透明的氧化膜
5254 过氧化氢及其他化工产品容器
5356 焊接镁含量大于3%的铝-镁合金焊条及焊丝
5454 焊接结构,压力容器,海洋设施管道
5456 装甲板、高强度焊接结构、贮槽、压力容器、船舶材料
5457 经抛光与阳极氧化处理的汽车及其他装备的装饰件
5652 过氧化氢及其他化工产品贮存容器
5657 经抛光与阳极氧化处理的汽车及其他装备的装饰件,但在任何情况下必须确保材料具有细的晶粒组织
5A02 飞机油箱与导管,焊丝,铆钉,船舶结构件
5A03 中等强度焊接结构,冷冲压零件,焊接容器,焊丝,可用来代替5A02合金 5A05 焊接结构件,飞机蒙皮骨架
5A06 焊接结构,冷模锻零件,焊拉容器受力零件,飞机蒙皮骨部件
5A12 焊接结构件,防弹甲板
6005 挤压型材与管材,用于要求强高大于6063合金的结构件,如梯子、电视天线等
6009 汽车车身板
6010 薄板:汽车车身
6061 要求有一定强度、可焊性与抗蚀性高的各种工业结构性,如制造卡车、塔式建筑、船舶、电车、家具、机械零件、精密加工等用的管、棒、形材、板材
6063 建筑型材,灌溉管材以及供车辆、台架、家具、栏栅等用的挤压材料 6066 锻件及焊接结构挤压材料
6070 重载焊接结构与汽车工业用的挤压材料与管材
6101 公共汽车用高强度棒材、电导体与散热器材等
6151 用于模锻曲轴零件、机器零件与生产轧制环,供既要求有良好的可锻性能、高的强度,又要有良好抗蚀性之用
6201 高强度导电棒材与线材 6205 厚板、踏板与耐高冲击的挤压件
6262 要求抗蚀性优于2011和2017合金的有螺纹的高应力零件
6351 车辆的挤压结构件,水、石油等的输送管道
6463 建筑与各种器具型材,以及经阳极氧化处理后有明亮表面的汽车装饰件
6A02 飞机发动机零件,形状复杂的锻件与模锻件
7005 挤压材料,用于制造既要有高的强度又要有高的断裂韧性的焊接结构,如交通运输车辆的桁架、杆件、容器;大型热交换器,以及焊接后不能进行固熔处理的部件;还可用于制造体育器材如网球拍与垒球棒
7039 冷冻容器、低温器械与贮存箱,消防压力器材,军用器材、装甲板、导弹装置 7049 用于锻造静态强度与7079-T6合金的相同而又要求有高的抗应力腐蚀开裂勇力的零件,如飞机与导弹零件——起落架液压缸和挤压件。零件的疲劳性能大致与7075-T6合金的相等,而韧性稍高
7050 飞机结构件用中厚板、挤压件、自由锻件与模锻件。制造这类零件对合金的要求是:抗剥落腐蚀、应力腐蚀开裂能力、断裂韧性与抗疲劳性能都高
7072 空调器铝箔与特薄带材;2219、3003、3004、5050、5052、5154、6061、7075、7475、7178合金板材与管材的包覆层
7075 用于制造飞机结构及期货 他要求强度高、抗腐蚀性能强的高应力结构件、模具制造
7175 用于锻造航空器用的高强度结构性。T736材料有良好的综合性能,即强度、抗剥落腐蚀与抗应力腐蚀开裂性能、断裂韧性、疲劳强度都高 7178 供制造航空航天器的要求抗压屈服强度高的零部件
7475 机身用的包铝的与未包铝的板材,机翼骨架、桁条等。其他既要有高的强度又要有高的断裂韧性的零部件
7A04 飞机蒙皮、螺钉、以及受力构件如大梁桁条、隔框、翼肋、起落架等







- [责任编辑:tianyawei]



收藏
打印
信息快递
行业报告
期刊杂志
企业名录
短信彩信
数据定制
会议服务
广告服务
贸易撮合
企业网站建设















在线询价
联系方式
评论内容