中国铁合金网讯:2016年12月12日,由冶金工业规划研究院举办的2017中国和全球钢铁需求预测研究成果、中国钢铁企业竞争力评级发布会在北京召开。李新创院长对“2017年我国钢铁需求预测成果、全球钢材需求预测成果及2016年中国钢铁企业综合竞争力评级”的发布与解读,并就我国钢铁产业淘汰落后产能、应对国际贸易摩擦、推进供给侧结构性改革及先进技术成果与应用等相关热点问题进行了提问与交流。
冶金工业规划研究院最新研究发布的“2017年我国钢铁需求预测成果、全球钢材需求预测成果及2016年中国钢铁企业综合竞争力评级”,主要内容摘录如下。

2017年我国钢铁需求预测成果
![]()
2016年和2017年我国钢铁需求预测
一、钢材需求量预测结论
采用消费系数法和下游行业消费法对2016年和2017年我国钢材实际消费量进行预测,并考虑到不同方法的特点及各自的局限性,对这两种方法所得的结果进行加权计算,预测2016年我国钢材实际消费量为6.7亿吨,同比增长0.9%;预测2017年我国钢材实际需求量为6.6亿吨,同比下降1.5%。
二、粗钢和生铁产量预测
根据钢材消费量和净出口分析,预测2016年和2017年我国粗钢产量分别为8.06亿吨和7.88亿吨(预测2016年和2017年钢材净出口量分别为9500万吨和8750万吨),同比分别增长0.3%、下降2.2%。根据粗钢产量测算,预测2016年我国生铁产量为6.91亿吨,与2015年基本持平;2017年我国生铁产量为6.69亿吨,同比下降3.2%。
2016年和2017年钢铁原材料需求预测
一、铁矿石
根据2016年我国生铁产量约6.91亿吨,测算需消耗铁矿石(成品矿,折品位TFe:62%)10.92亿吨,与2015年持平,铁矿石对外依存度达到87.3%。根据预测2017年我国生铁产量约6.69亿吨,测算需消耗铁矿石(成品矿,折品位TFe:62%)10.57亿吨,同比下降3.2%。
二、焦炭
根据预测2016年生铁产量6.91亿吨推算,2016年焦炭产量约4.47亿吨,基本与2015年持平。根据预测2017年生铁产量6.69亿吨推算,并考虑出口焦炭增加约200万吨,除炼铁外,考虑到其他行业如化工、有色增长、机械基本持平、入炉焦比基本持平等诸多因素,预计2017年焦炭产量约4.37亿吨。
三、炼焦煤
根据2016年我国焦炭预计产量4.47亿吨,其中兰炭产量约0.30亿吨,由于兰炭采用长焰煤或其它烟煤生产,不需要炼焦烟煤,扣除兰炭后,焦炭产量为4.17亿吨,每吨焦炭按1.316吨消耗炼焦洗精煤计,预计2016年我国焦化行业消耗炼焦洗精煤5.49亿吨左右,洗精煤收得率按约55%计,需要原煤约9.98亿吨。
根据2017年我国焦炭预计产量4.37亿吨,其中兰炭产量约0.30亿吨,预计2017年我国焦化行业消耗炼焦洗精煤5.36亿吨左右,需要原煤约9.74亿吨。
预测结论

根据国内外经济发展形势以及国内下游行业的发展特点,冶金工业规划研究院对2016年和2017年我国钢铁需求预测结果如下:

2017年全球钢材需求预测成果
![]()
2016年和2017年全球钢材消费量预测
一、全球分地区钢材消费量预测
1. 亚洲地区:根据亚洲经济发展趋势以及中国、印度、日本、韩国、东盟经济转型发展情况,预测2016年和2017年亚洲钢材消费量分别为9.87亿吨和9.89亿吨,同比分别增长0.8%和0.2%。
2. 欧洲:根据欧洲经济发展趋势,人均消费量变化及人口变化情况预测2016年欧洲钢材消费量为1.91亿吨,同比增长0.5%;2017年欧洲钢材消费量为1.91亿吨,同比持平。
3. 独联体:预测2016年和2017年独联体钢材消费总量分别为5000万吨和5020万吨,2016年与2015年持平,2017年同比增长0.4%。
4. 北美洲:根据北美地区未来两年经济发展前景,预测北美地区2016年钢材消费总量为1.5亿吨,同比增长0.2%;2017年钢材消费总量为1.53亿吨,同比增长2.0%。
5. 南美洲:预计南美地区2016年、2017年钢材消费总量分别为4550万吨和4620万吨,同比分别增长-1.2%和1.5%。
6. 非洲:预测2016年和2017年非洲钢材消费量分别达到4000万吨和4160万吨,同比分别增长3.4%和4.0%。
7. 中东:预测2016年和2017年钢材消费量分别为5440万吨和5600万吨,同比增长均为2.9%。
8. 大洋洲:预测2016年和2017年钢材消费量分别为710万吨和720万吨,2016年与去年持平,2017年同比增长1.4%。
二、全球钢材消费总量预测
综合上述全球及分地区经济与钢材消费量分析,预测2016年全球钢材消费总量为15.25亿吨,同比增长0.8%;2017年消费量为15.34亿吨,同比增长0.6%。
全球分地区钢材消费及格局变化分析
一、全球主要地区钢材消费预测变化情况
从2016年、2017年全球主要地区钢材消费预测变化情况来看,2016年,钢材消费量较大的地区保持或高于去年消费水平,亚洲钢材消费量同比去年增长0.8%,欧洲和北美洲钢材消费量均与去年相差不大,分别同比增长0.5%和0.2%。其他几个地区,非洲和中东地区继续保持增长趋势,分别同比增长3.4%和2.9%;南美洲则比去年减少,同比下降1.2%;独联体和大洋洲维持在去年消费水平。2017年,亚洲受中国钢材消费下降趋势影响,钢材消费量预测仅同比微增0.2%;欧洲钢材消费同比持平;北美洲钢材消费预期较好,同比增长2.0%。总的来说,近两年全球各主要地区钢材消费波动较小,2016年、2017年全球主要地区钢材消费预测变化情况见表1。
二、各地区钢材消费格局变化
2016年、2017年全球钢材消费格局变化不大。其中,亚洲钢材消费比重仍然居全球首位,其消费比重由2016年的64.7%下降至2017年的64.5%;欧洲、北美洲钢材消费比重分别居全球第二、三位,北美洲钢材消费比重由2016年9.8%升至2017年的10.0%。2016年、2017年全球钢材消费格局分别见图1、图2。


2016年中国钢铁企业综合竞争力评级

竞争力评级范围与指标体系
一、范围
本次参与竞争力评级的对象,包括大多数的重点统计钢铁企业,吸纳了部分其他钢铁企业,排除信息缺失严重的钢铁企业后,共有111家钢铁企业进入本次竞争力评级范围,合计粗钢产量占全国总产量的85%。
二、竞争力评级指标体系
企业竞争力是企业综合生产力和服务能力的直接体现,影响企业竞争力的要素有很多,基于生产力“三要素”理论,结合现代经济社会发展动向和钢铁产业特点,2016年度中国钢铁企业综合竞争力评级分3大板块、10项要素和24个指标,构建了标准指标体系框架。
三、竞争力要素选取
竞争力要素框架体系分为三个板块,分别是企业基础竞争力、企业发展竞争力和企业经营绩效竞争力。企业基础竞争力板块主要考虑企业竞争力的物质基础,即生产力要素中的生产资料、劳动工具,如技术装备、规模基础、资源供应,新采用了产能利用率、智能化程度等指标;企业发展竞争力板块主要考虑企业竞争力的人力资源、科技创新、能源环保、服务水平、物流效率等;企业经营绩效竞争力板块主要考虑企业竞争力的现实表现,如利润总额、上缴税收、利润率、负债率,新采纳了流动比、速动比等指标。
竞争力评级结果
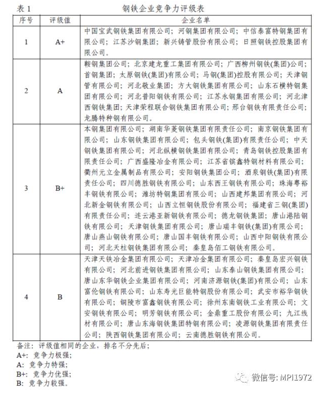
综合比较111家钢铁企业的24项指标,结合专家研判,2016年中国钢铁企业综合竞争力评级见表1。



评级为A+、A、B+和B的钢铁企业(即拥有较强竞争力及以上的钢铁企业)共有73家,合计粗钢产量约5.8亿吨,约占全国的总量72%,占评级范围内企业总量的86%。

2017中国和全球钢铁需求预测研究成果、中国钢铁企业竞争力评级发布会今日在京召开

李新创院长发布并解读“2017年我国钢铁需求预测成果、全球钢材需求预测成果及2016年中国钢铁企业综合竞争力评级”
(转载冶金规划设计院, 了解更多信息,关注"铁合金网"公众号 FA9988COM )
- [责任编辑:Chen Zhen Seng]



收藏
打印
信息快递
行业报告
期刊杂志
企业名录
短信彩信
数据定制
会议服务
广告服务
贸易撮合
企业网站建设












在线询价
联系方式


评论内容